Experiences
Select Portfolio Servicing
Software Development Intern
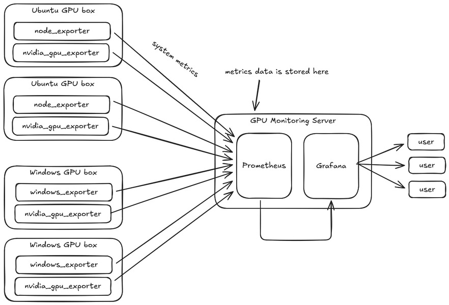
The main project I was given was to build a “single pane of glass” dashboard for monitoring on-prem GPU servers and sending email alerts if something went wrong.
It mostly involved piecing together many different open source softwares to achieve the setup desired.

Besides that, I experimented with inspecting network packets to map out dependency relationships between internal programs.
Additionally, I made some minor improvements to an internal LLM chat tool for responding to employee issues.
Just like my previous internship, the open cubicles formed a sea of grey. This time, the coffee machine near my desk helped to lift my spirits a bit.
South Coast AQMD
Software Development Intern
It was fun!
They had me rewrite a legacy internal website using Flask and Jinja. The original site was old (written in classic ASP).
Upon deployment, unexpected incompatibility issues arose with connecting to the database (an ancient MS Access database they were in the process of migrating away from).
It was decided that the site would be rewritten again using ASP.NET Core.
Although I loved trying new things like Flask and .NET, there was one new thing I didn’t like - the windowless basement cubicle.